Monolithic Power Systems (MPS) EVQ4322-D-00A Evaluation Board

Monolithic Power Systems (MPS) EVQ4322-D-00A Evaluation Board is designed to demonstrate the capabilities of the MPQ4322, a synchronous step-down switching converter. This MPQ4322 converter features a 3.3V to 36V input voltage (VIN) range, a 42V load dump tolerance, and 1μA shutdown current (ISD). The EVQ4322-D-00A evaluation board achieves high power conversion efficiency across the entire load range under light-load conditions to reduce the switching and gate-driving losses.

The EVQ4322-D-00A evaluation board incorporates frequency foldback to prevent inductor current (IL) runaway during start-up and thermal shutdown provides reliable and fault-tolerant operation. This evaluation board features a high-duty cycle and Low-DropOut (LDO) mode for automotive cold-crank conditions. The EVQ4322-D-00A evaluation board is fully assembled and tested. This evaluation board is ideal for automotive applications.

Features

  • Low-Dropout (LDO) mode
  • 1A of continuous output current (IOUT)
  • Continuous operation up to 36V
  • Increases battery life
  • Advanced Asynchronous Modulation (AAM) mode increases efficiency at light loads
  • High performance for improved thermal performance
  • Integrated 70mΩ High-Side MOSFET (HS-FET) and 50mΩ Low-Side MOSFET (LS-FET)
  • Optimized for EMC/EMI reduction
  • Frequency Spread Spectrum (FSS) modulation
  • Symmetric VIN pinout
  • CISPR 25 Class 5 compliant
  • MeshConnectTM flip-chip package
  • Additional features:
    • Power Good (PG) output
    • Over-Current Protection (OCP) with hiccup mode
    • Available in a QFN-12 (2mm x3 mm) package or a QFN-12 (3mm x 4mm) package with wettable flanks
    • Available in AEC-Q100 Grade 1

Specifications

  • 3.3V to 36V input voltage range
  • 5V output voltage (VIN=6V to 36V and IOUT=0A to 2A)
  • 92.3% typical efficiency (VIN=12V, VOUT=5V, and IOUT=2A)
  • 94.4% peak efficiency (VIN=8V, VOUT=5V, and IOUT=1A)
  • 1µA shutdown current
  • 20µA sleep mode Quiescent current (IQ)
  • 42V load dump tolerant
  • Supports 3.1V cold crank
  • 350kHz to 2.5MHz configurable switching frequency range (fSW)
  • 65ns minimum on time (tON_MIN)
  • 50ns minimum off time (tOFF_MIN)
  • -40°C to 150°C operating junction temperature range (TJ)
     
     

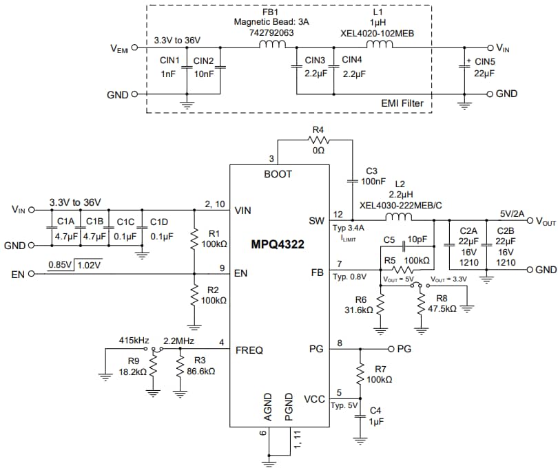
Schematic Diagram

Schematic - Monolithic Power Systems (MPS) EVQ4322-D-00A Evaluation Board
Publicado: 2024-10-15 | Actualizado: 2024-11-22