Monolithic Power Systems (MPS) EVQ2177-QH-00A Evaluation Board

Monolithic Power Systems (MPS) EVQ2177-QH-00A Evaluation Board is designed to demonstrate the performance and functionality of the MPQ2177GQHE-AEC1, a monolithic step-down switch-mode converter featuring integrated power MOSFETs. This compact and efficient converter is optimized for automotive applications, meeting AEC-Q100 Grade 1 qualification standards. The converter delivers up to 1A of continuous output current with high efficiency across a wide input voltage range. The board highlights the MPQ2177's advanced features, including the fast transient response, low quiescent current, and robust protection against overcurrent, overvoltage, and thermal faults. The EVQ2177-QH-00A provides a practical platform for evaluating the MPQ2177's capabilities in automotive, industrial, and other high-performance power supply designs, enabling engineers to streamline development and ensure compliance with stringent automotive standards.

Features

  • Fully assembled and tested
  • AEC-Q100 Grade 1, MPQ2177 available in a QFN-8 (1.5mm x 2mm) package
  • 2.5V to 6V input voltage range
  • 1.2V output voltage
  • 1A maximum output current
  • 88.75% typical efficiency, 91.87% peak
  • 2.4MHz switching frequency
  • 63mm x 63mm x 10mm (LxWXH) size

Applications

  • Automotive infotainment
  • Camera modules
  • Key fobs
  • Automotive clusters
  • Automotive telematics
  • Industrial supplies
  • Battery-powered devices

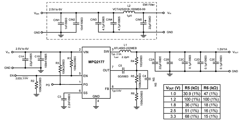
Schematic

Schematic - Monolithic Power Systems (MPS) EVQ2177-QH-00A Evaluation Board

Measurement Equipment Set-Up

Location Circuit - Monolithic Power Systems (MPS) EVQ2177-QH-00A Evaluation Board
Publicado: 2025-01-06 | Actualizado: 2025-01-09