Mikroe MIKROE-2897 RS232 2 Click

Mikroe MIKROE-2897 RS232 2 Click performs full RS232 to Universal Asynchronous Receiver-Transmitter (UART) signal conversion and allows both 3.3V and 5V operation. This click board features ±15kV Electrostatic Discharge (ESD) protection for the RS-232 I/O pins. Mikroe MIKROE-2897 Click features an onboard surface mount device (SMD) jumper that allows the user to select power supply voltages between 3.3V and 5V.

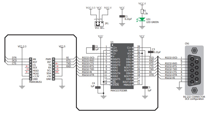
The MIKROE-2897 click makes use of the integrated circuit MAX3237E, a 3V to 5.5V multichannel driver/receiver. The MAX3237E IC generates an RS232 voltage in the range of ±13V and accepts RS232 signal levels in the range of ±25V. The MIKROE-2897 click features the standardized DE-9 connector for easy connection to the RS232 device. This click board allows easy and reliable RS232 to UART communication and supports serial communication between a wide array of different devices. The MIKROE-2897 click is a perfect solution for battery-powered and hand-held devices, portable equipment, palmtops, and digital cameras.

Features

  • On-board MAX3237E IC
  • Allows easy and reliable RS232 to UART communication
  • RS232 I/O pins are ESD protected up to ±15kV
  • GPIO and UART interfaces
  • 3.3V and 5V selectable input voltage range
  • 250kbps to 1000kbps data rate
  • 35g weight

Applications

  • Battery powered equipment
  • Hand-held equipment
  • Portable equipment
  • PDAs
  • Palmtops
  • Digital cameras
  • Devices that support RS232 standard

Top View

Block Diagram - Mikroe MIKROE-2897 RS232 2 Click

Schematic

Schematic - Mikroe MIKROE-2897 RS232 2 Click
Publicado: 2018-03-15 | Actualizado: 2022-08-19