Microchip Technology MIC3490 Low-Dropout Regulators

Microchip Technology MIC3490 Low-Dropout Regulators are highly accurate with a high input voltage and ultralow ground current. This combination makes the MIC3490 ideal for multi-cell Li-Ion battery systems. As a µCap LDO design, the MIC3490 is stable with ceramic or tantalum output capacitors. The MIC3490 only requires a 2.2µF output capacitor for stability.

Features

  • 2.3V to 36V wide input voltage range 
  • 18µA ultralow ground current 
  • 270mV at 100mA dropout voltage 
  • ±2.0% overtemperature output accuracy 
  • µCap stable with ceramic or Tantalum capacitors
  • Excellent line and load regulation specifications
  • 0.1µA (typ) shutdown current 
  • Reverse battery protection
  • Reverse leakage protection
  • Thermal shutdown and current-limit protection
  • SOT23-5 package
  • The MIC3490 is pin-to-pin compatible with LM3940

Applications

  • Keep-alive supply in notebook and portable computers
  • USB power supply
  • Logic supply for high-voltage batteries
  • Automotive electronics
  • Battery-powered systems
  • 3- to 4-cell Li-ion batter input range

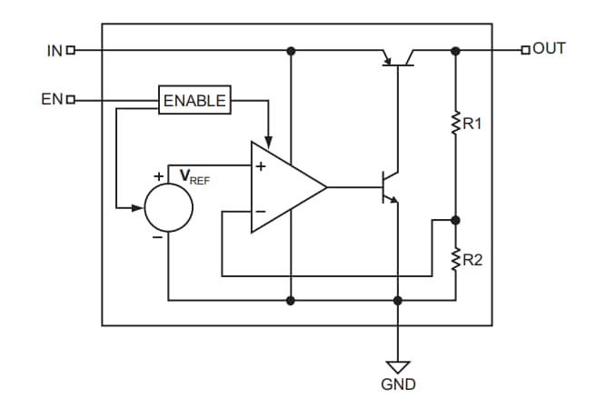
Functional Block Diagram

Block Diagram - Microchip Technology MIC3490 Low-Dropout Regulators
Publicado: 2019-04-01 | Actualizado: 2022-03-10