Microchip Technology MCP16367 Evaluation Board

Microchip Technology MCP16367 Evaluation Board is designed to evaluate and demonstrate the features of the MCP16367 step-down DC-DC converters. This board features a 2.2MHz PWM switching frequency, internal soft start, internal compensation, internal current limit, and internal bootstrap diode. The MCP16367 evaluation board requires an external laboratory power supply and load.

Features

  • 4V (after start-up) to 48V input voltage range
  • 3.3V output voltage
  • Automatic PFM/PWM operation for MCP16367
  • 2.2MHz PWM switching frequency
  • 3μA typical low device shutdown current
  • 18µA typical (not switching) low device Quiescent current
  • 500mΩ integrated N-channel buck switch ON state resistance
  • Internal compensation
  • Internal soft start
  • Internal bootstrap diode
  • Internal current limit
  • Power good output
  • Overtemperature protection (if the die temperature exceeds 155°C, with 25°C hysteresis)

Test Setup

Microchip Technology MCP16367 Evaluation Board

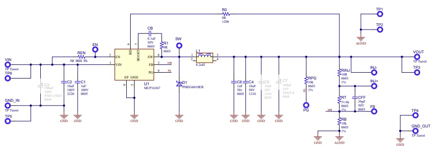
Schematic Diagram

Schematic - Microchip Technology MCP16367 Evaluation Board
Publicado: 2025-06-23 | Actualizado: 2025-07-15