MEAN WELL SHP-10K High-Efficiency Digital Power Supplies
MEAN WELL SHP-10K High-Efficiency Digital Power Supplies are 10KW 3φ3W input AC-DC power supplies with 55VDC, 115VDC, 230VDC, and 380VDC outputs. The SHP-10K devices operate in a broad three-phase AC input (3 phase 3 wire, 340VAC to 530VAC) range where the neutral is not needed. Two cooling variants (forced air or water) operate in ambient temperatures up to +70°C. The MEAN WELL SHP-10K power supplies provide vast design flexibility by equipping various built-in functions such as output programming, active current sharing, remote ON/OFF control, auxiliary power, and communication protocols. These built-in functions enhance the automation process.Features
- 3ψ 3-wire without Neutral, wide 340VAC to 530VAC input range
- High efficiency up to 97%
- Selectable water/forced air cooling
- Built-in CANBus, optional PMBus, MODBus-RTU, and RS-484 protocols
- Programmable output voltage and constant current levels
- 5-year warranty
- Active current sharing up to 4x units (40KW)
- Built-in remote ON/OFF control, auxiliary power, and alarm signal
- Short circuit, overload, overvoltage, over-temperature, and fan fail protections
- Optional cooling plate (HS-684) for water-cooled models
Applications
- Energy/power systems for automation
- UV or laser diodes
- Electrolysis systems
- Laser processing machines
- Burn-in facilities
- RF
- EV charging stations
Specifications
- Output
- 55VDC to 380VDC range, factory default
- 26.3A to 131A current, factory default
- 0 to 150A current range
- 7200W to 10,000W maximum rated power range
- 0.3Vp-p to 1Vp-p maximum ripple and noise
- ±1.0% voltage tolerance
- ±0.5% line/load regulation
- 3000ms setup/rise time, 100ms at full load
- 20ms (full load) or 25ms (75% load) typical hold-up time at 400VAC
- Temperature ranges
- -30°C to +70°C operating
- -40°C to +85°C storage
- Relative humidity, non-condensing
- 20% to 90% operating
- 10% to 95% storage
- ±0.03%/°C temperature coefficient
- Input
- 340VAC to 530VAC voltage range
- 47Hz to 63Hz frequency range
- ≥0.98 typical power factor
- 94.5% to 96.5% typical efficiency range
- Typical AC current range
- 11.2A to 15.7A at 400VAC
- 9.5A to 13A at 480VAC
- Typical inrush current
- 40A at 400VAC
- 65A at 480VAC
- <6.5mA peak leakage current at 530VAC
- Minimum Mean time before failure (MTBF)
- 281.2K hours per Telecordia SR-332 (Bellcore)
- 28K hours per MIL-HDBK-217F (+25°C)
- Dimensions (LxWxH)
- 460mm x 211mm x 83.5mm for forced-air cooling types
- 460mm x 216mm x 83.5mm for water cooling types
Videos
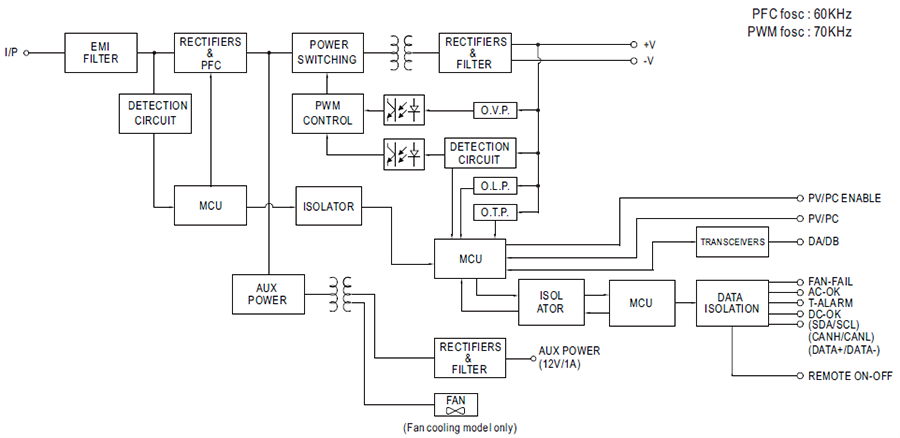
Block Diagram
Publicado: 2022-08-22
| Actualizado: 2026-03-05
