Infineon Technologies TLS710B0EJ Demo Board

Infineon Technologies TLS710B0EJ Demo Board is engineered to evaluate TLS710B0, a low dropout linear voltage regulator for load current up to 100mA. The TLS710B0 device with a typical quiescent current of 40μA provides an ideal solution for systems that require low operating current. The regulator features a low dropout voltage of 250mV when the output current is <100mA. Infineon Technologies TLS710B0EJ Demo Board offers a wide input voltage range of 4V to 40V and supports voltage cranking applications. Typical board applications include automotive general ECUs, body modules and gateways, infotainment, harsh environments, dashboards, and more.

Features

  • Wide 4V to 40V input voltage range
  • 5V output voltage
  • ±2% output voltage precision
  • Up to 100mA output current
  • Low dropout voltage of 250mV (typical) at 100mA output current
  • Low 40μA current consumption
  • Stable with a small output capacitor of 1μF
  • Wide -40°C to +150°C temperature range
  • Green product (RoHS compliant)
  • AEC Qualified

Applications

  • Automotive general ECUs
  • 2-wheeler ECUs
  • Infotainment
  • Alarms
  • Dashboards
  • Body modules, gateways

Block Diagram

Block Diagram - Infineon Technologies TLS710B0EJ Demo Board

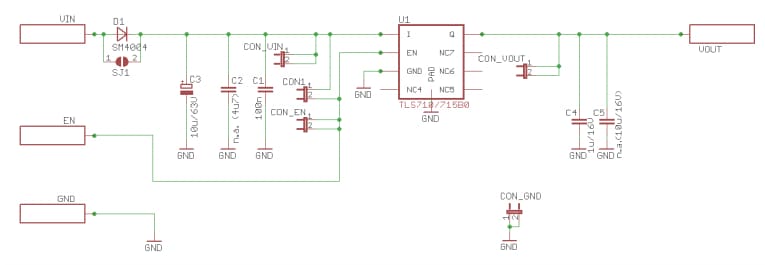
Schematic

Schematic - Infineon Technologies TLS710B0EJ Demo Board
Publicado: 2019-12-13 | Actualizado: 2024-01-22