Infineon Technologies BTS500101TAEx Switch Boards
Infineon Technologies BTS500101TAEx Switch Boards include BTS50010-1TAE, an ultra-low ohmic smart high-side power switch. These boards feature a 1mΩ typical RDS (ON), up to 40A nominal DC current, and up to 250A outstanding inrush capability. The BTS500101TAEx boards are ideally used in Solid State Relays (SSRs) for two-wheeler motor starters with a 150cc or smaller engine and up to 3-meter cabling length. These boards come in a compact 44.5mm x 26.5mm D2PAK 7-pin package.Features
- Undervoltage shutdown (threshold is 5V ± 0.5V)
- Reverse battery protection by turning on the internal MOSFET
- Secure load turn-off during the loss of Ground (GND)
- Overtemperature and overcurrent (short circuit) protection with a latch-off mechanism
- D2PAK 7-pin package
- 44.5mm x 26.5mm dimensions
- 1mΩ typical RDS(ON)
- Up to 40A DC current
- Up to 250A outstanding inrush capability current
Application Diagram
Block Diagram
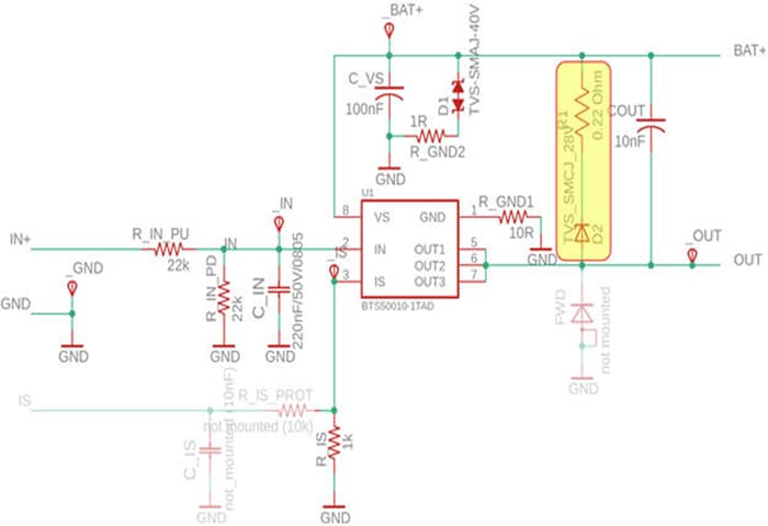
Schematic of BTS50010-1TAE Demoboard
Publicado: 2023-08-02
| Actualizado: 2023-08-16
