Infineon Technologies 2ED218x High-Current 650V Half-Bridge Gate Drivers

Infineon Technologies 2ED218x High-Current 650V Half-Bridge Gate Drivers feature silicon-on-insulator (SOI) technology and an integrated bootstrap diode (BSD) in a DSO-8 or DSO-14 package. The series combines high current with high speed to drive MOSFETs and IGBTs with typical 2.5A sink and source current. The high-voltage, level-shift SOI technology provides robustness to protect against negative transient voltage spikes and lowers level-shift power losses to minimize device-switching power dissipation. The advanced process allows monolithic high-voltage and low-voltage circuitry construction with technology-enhanced benefits. Infineon Technologies 2ED218x High-Current 650V Half-Bridge Gate Drivers offer ruggedness and noise immunity against negative transient voltages on the VS pin.

Features

  • Up to +650V operating voltage (VS node)
  • 100V negative VS transient immunity
  • Integrated ultra-fast, low-resistance BSD lowers BOM costs
  • Floating channel designed for bootstrap operation
  • 25V maximum supply voltage
  • Independent undervoltage lockout (UVLO) for both channels
  • High- and low-voltage pins separated for maximum creepage and clearance
  • Separate logic and power ground
  • 200ns propagation delay
  • HIN, LIN input logic
  • Logic operational up to -11V on VS pin
  • Negative Voltage Tolerance On Inputs of –5V
  • Floating channel can be used to drive N-channel MOSFET, SiC MOSFET, or IGBT in high-side configuration

Applications

  • Motor control and drives
  • Light electric vehicles (LEV)
  • EV charging
  • Battery formation
  • Multicopters and drones
  • Switched mode power supplies (SMPS)
  • Uninterruptible power supplies (UPS)
  • Power tools
  • Service robots
  • Home appliances
  • LED lighting

Videos

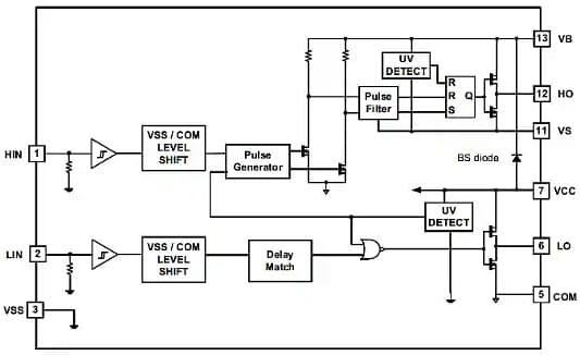
Block Diagram

Block Diagram - Infineon Technologies 2ED218x High-Current 650V Half-Bridge Gate Drivers

Typical Application

Application Circuit Diagram - Infineon Technologies 2ED218x High-Current 650V Half-Bridge Gate Drivers
Publicado: 2019-12-03 | Actualizado: 2025-04-15