Grayhill 67A Series Joysticks
Grayhill 67A Series Joysticks are Hall-Effect devices with a built-in microcontroller for I2C interface, a simple flexible interface bus for communication with other digital devices. The 67A Series Joysticks from Grayhill offer digital output from a joystick with a 28mm tall bat-handle, requiring just 18mm of behind panel depth. This compact joystick is designed for panel mount applications where space is limited. It can provide precise cursor control and an integral mounting flange has four counterbore mounting holes in a 25.4mm square. As a Hall-Effect sensor, the 67A Series Joysticks can provide contactless operation, facilitating a long operational life of over 1 million cycles.The Hall-Effect sensor magnetically detects the shaft position anywhere within its 20° field of travel. The on-board micro-controller then produces X, Y coordinates in a range from 0 at the center to 80 at the extreme periphery for digital output. It also conserves power by operating at 3mA, with a built-in sleep mode of only 0.1mA maximum.
Features
- Utilizes Hall-Effect technology
- Proportional output
- Shaft and panel seal to IP67
- Offers digital output from a joystick with a 28mm tall bat-handle
- Designed for panel mount applications where space is limited
- Compact with a 1-inch2 flange
- 18mm of behind panel depth
- Long operational life
- RoHS compliant
Applications
- Test and measurement
- Medical electronics
- CNC positioning
- Industrial control
- Robotic control
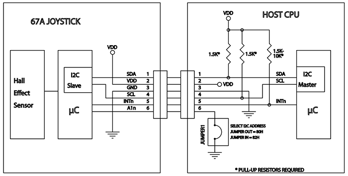
Block Diagram
Publicado: 2014-04-15
| Actualizado: 2022-03-11
