M5Stack A136 Atomic RS232 Base Module
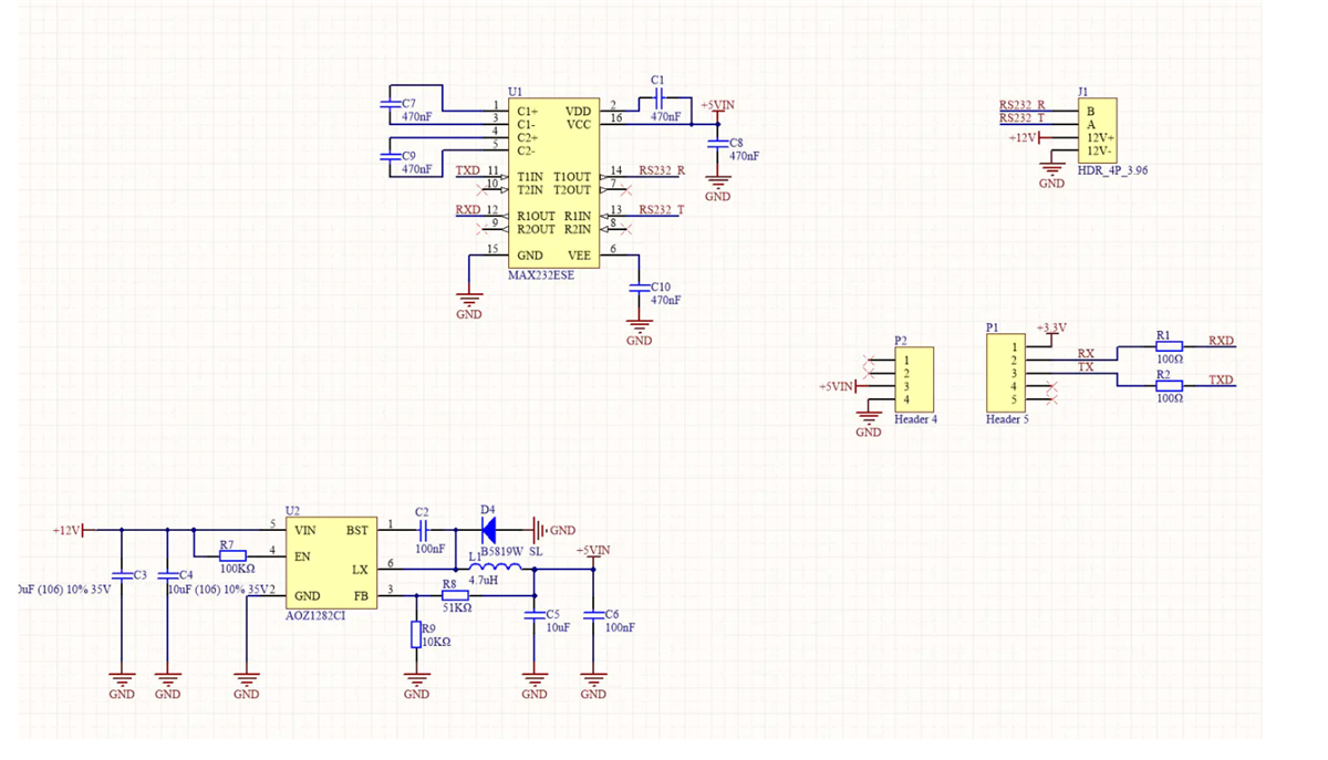
M5Stack A136 Atomic RS232 Base Module utilizes the MAX232 chip to enable the bidirectional conversion between TTL and RS232 voltage levels. This TTL-RS232 level converter includes an internal DC-DC buck voltage regulator chip that supports an external 12V voltage level to power the ATOM device. The A136 atomic RS232 module is compatible with ATOM matrix, ATOM lite, ATOMS3 Lite, and/or ATOMS3 devices. This module includes an atomic RS232 base and a VH3.96-4P. The A136 atomic RS232 module is designed for atomic series controllers. Typical applications include RS232 communication and industrial control nodes.Features
- Compatible with ATOM Matrix/ATOM Lite/ATOMS3 Lite/ATOMS3
- Built-in DC/DC buck voltage regulator chip
- Designed for atomic series controllers
- 24mm x 48mm x 18mm product size
- Full-duplex communication
Applications
- RS232 communication
- Industrial control nodes
Kit Contents
- 1x Atomic RS232 base
- 1x VH3.96-4P
Schematic Diagram
Overview
Publicado: 2023-12-14
| Actualizado: 2024-01-05
