Analog Devices Inc. ADRF5022-EVALZ Evaluation Board

Analog Devices ADRF5022-EVALZ Evaluation Board is a full-featured device to evaluate the ADRF5022. The ADRF5022 is a single-pole, double-throw (SPDT) switch manufactured in the silicon process. The ADI ADRF5022-EVALZ evaluation board is designed to demonstrate the features and performance of the ADRF5022, offering an easy connection and thru line for calibration.

Features

  • Full-featured evaluation board for the ADRF5022
  • Easy connection to the test equipment
  • Thru line for calibration

Applications

  • Test and instrumentation
  • 5G millimeter wave cellular infrastructure
  • Microwave radios and very small aperture terminals (VSATs)
  • Military radios, radars, and electronic countermeasures (ECMs)
  • Industrial scanners

Required Equipment

  • DC power supplies
  • Network analyzer

Layout

Location Circuit - Analog Devices Inc. ADRF5022-EVALZ Evaluation Board

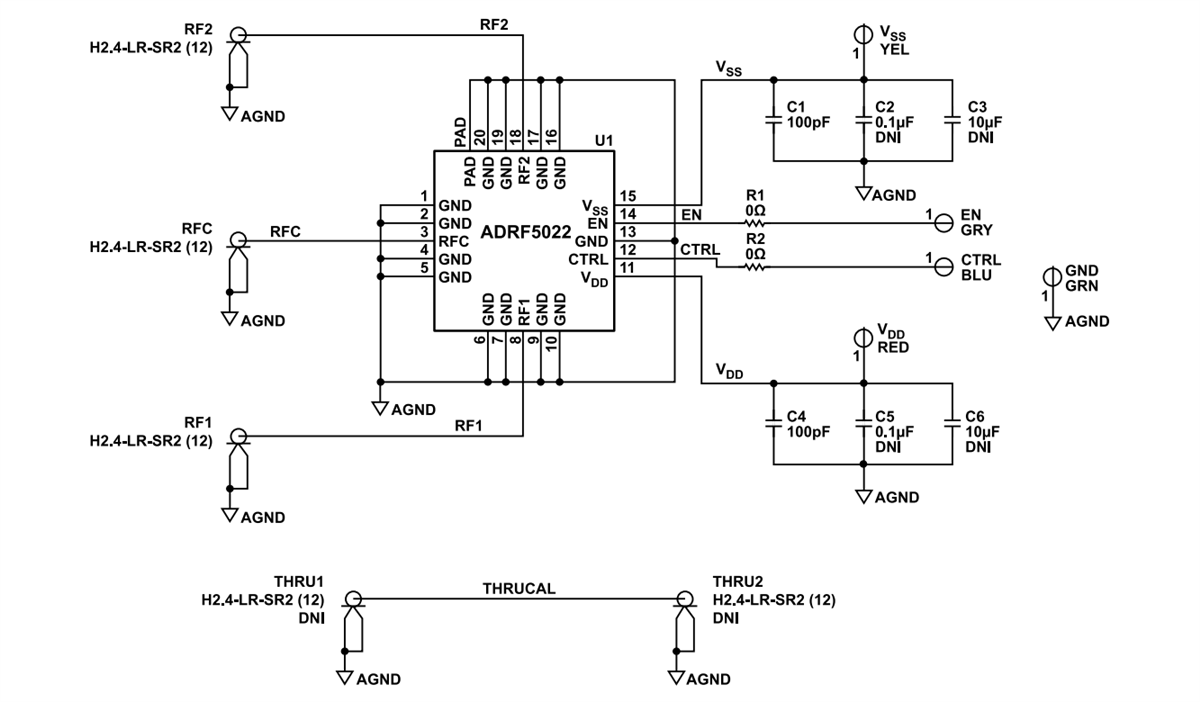
Schematic

Schematic - Analog Devices Inc. ADRF5022-EVALZ Evaluation Board
Publicado: 2023-12-18 | Actualizado: 2024-01-09