Diodes Incorporated APR3401 Synchronous Rectification Controller

Diodes Incorporated APR3401 Synchronous Rectification Controller is a secondary-side MOSFET driver for synchronous rectification in DCM/QR/CCM operation. The synchronous rectification reduces the secondary side rectifier power dissipation and provides a high-performance solution. Sensing the primary MOSFET gate-to-source voltage, the SOT26 packaged APR3401 can output the ideal drive signal with fewer external components.

Features

  • Synchronous rectification for DCM/QR/CCM operation flyback
  • Eliminates resonant ring interference
  • Few external components
  • SOT26 package
  • Moisture Sensitivity Level (MSL) 1 per JESD22-A113
  • Totally lead-free and fully RoHS compliant
  • Halogen and Antimony free “Green” device

Applications

  • Adapters/chargers for cells/cordless phones
  • ADSL modems
  • MP3
  • Other portable apparatus

Specifications

  • 0V to 40V operating supply voltage range
  • 150µA typical supply voltage startup current
  • 190µA typical supply voltage operating current
  • 9V typical VDD pin regulation voltage
  • 1.6µs to 2.4µs minimum gate driver on time range
  • Gate threshold
    • 0V to 1V turn-on range
    • -23mV to -7mV turn-off range
  • -40°C to +85°C ambient temperature range
  • Matte Tin-plated leads, solderable per JESD22-B102

Typical Application Circuit

Application Circuit Diagram - Diodes Incorporated APR3401 Synchronous Rectification Controller

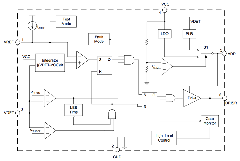
Block Diagram

Block Diagram - Diodes Incorporated APR3401 Synchronous Rectification Controller
Publicado: 2023-08-01 | Actualizado: 2023-08-16