Diodes Incorporated AP7347EQ LDO Voltage Regulators
Diodes Incorporated AP7347EQ LDO Voltage Regulators are low-noise LDO with power-good indicators and are based on a CMOS process. These voltage regulators feature high output-voltage accuracy, low RDS(ON), high PSRR, low output noise, and low quiescent current. The AP7347EQ regulators with low power consumption and line- and load-transient response are well-suited for noise-sensitive automotive equipment. These regulators operate at 1.7V to 5.5V low VIN and wide VIN range and offer 75µA low quiescent current. The AP7347EQ regulators are AEC-Q100 Grade 1 qualified and support ambient temperatures from -40°C to 125°C range. The AP7347EQ LDO regulators are RoHS-compliant, lead-free, and halogen-free. These regulators are packaged in the U-DFN2020-6 (SWP) (Type UXC) and V-DFN3030-8/SWP (Type UX) packages. The AP7347EQ regulators are ideal for infotainment power supplies, automotive RF supplies, cameras, automotive POL in ADAS, and automotive wireless communication systems.Features
- 500mA guarantee output current
- VOUT accuracy ±1%
- Ripple rejection 75dB at 1kHz
- Low output noise, 60µVrms from 10Hz to 100kHz frequency range
- 75µA low quiescent current (IQ)
- 1V to 5V fixed and adjustable output voltage range
- Power-Good (PG) output for supply monitoring and for sequencing of other supplies
- Active output discharge
- AEC-Q100 qualified Grade 1
- -40°C to 150°C operating junction temperature range
- Totally lead-free and fully RoHS-compliant
- Halogen and antimony-free "Green" device
Applications
- Infotainment power supplies
- Automotive RF supplies
- Cameras
- Automotive POL in ADAS
- Automotive wireless communication systems
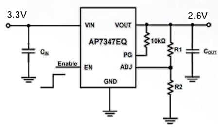
Application Diagram
Dimension Drawing for V-DFN3030-8/SWP (Type UX)
Publicado: 2025-03-20
| Actualizado: 2025-03-26
