Diodes Incorporated AP64102Q Synchronous Buck Converter
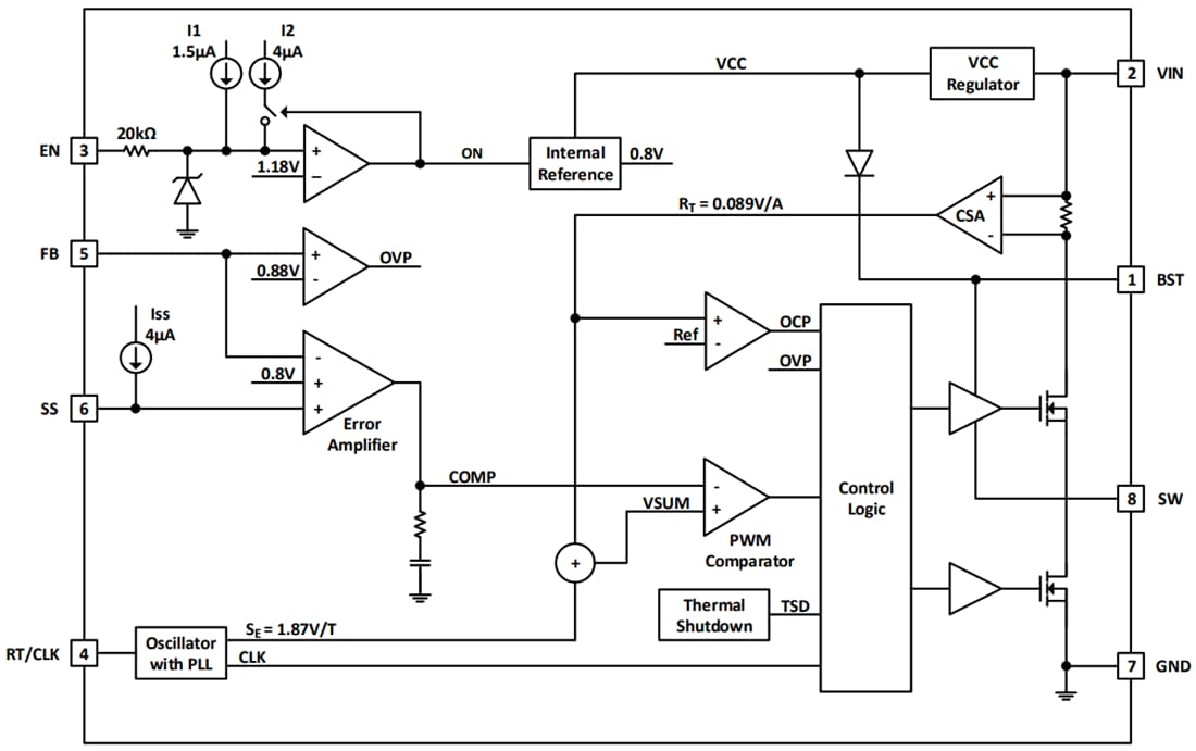
Diodes Inc. AP64102Q Synchronous Buck Converter is an automotive-compliant 1A synchronous buck converter with a wide input voltage range of 3.8V to 40V. The device fully integrates a 150mΩ high-side power MOSFET and an 80mΩ low-side power MOSFET to provide high-efficiency step-down DC-DC conversion. The AP64102Q is easily used by minimizing the external component count due to its adoption of peak current mode control and its integrated loop compensation network.The Diodes Inc. AP64102Q design is optimized for Electromagnetic Interference (EMI) reduction. The device has a proprietary gate driver scheme to resist switching node ringing without sacrificing MOSFET turn-on and turn-off times, which reduces high-frequency radiated EMI noise caused by MOSFET switching. The AP64102Q also features Frequency Spread Spectrum (FSS) with a switching frequency jitter of ±6%, which reduces EMI by not allowing emitted energy to stay in any one frequency for a significant period of time.
Features
- AEC-Q100 qualified for automotive applications
- -40°C to +125°C TA range device temperature grade 1
- 3.8V to 40V VIN
- 0.8V to VIN output voltage (VOUT)
- 1A continuous output current
- 0.8V ±1% reference voltage
- 25µA low quiescent current (Pulse Frequency Modulation)
- 100kHz to 2.2MHz adjustable switching frequency
- 100kHz to 2.2MHz external clock synchronization
- Adjustable soft-start time
- Up to 88% efficiency at 5mA light load
- Proprietary gate driver design for EMI reduction
- Frequency Spread Spectrum (FSS) to reduce EMI
- Low-Dropout (LDO) mode
- A precision enable threshold to adjust UVLO
- Protection circuitry
- Undervoltage Lockout (UVLO)
- Output Overvoltage Protection (OVP)
- Cycle-by-cycle peak current limit
- Thermal shutdown
- Lead-free and fully RoHS compliant
- Halogen and antimony free “Green” device
Applications
- Automotive power systems
- Automotive infotainment
- Automotive instrument clusters
- Automotive telematics
- Automotive lighting control
- Advanced Driver Assistance Systems (ADAS)
Functional Block Diagram
Publicado: 2021-09-29
| Actualizado: 2024-02-13
