Diodes Incorporated AP3103A AC/DC PWM Controller

Diodes Incorporated AP3103A AC/DC PWM Controller is designed as a low startup current, current mode PWM controller with the green-mode power-saving operation. The PWM switching frequency at normal operation is externally programmable and trimmed to a tight range. In conditions of a very light load, AP3103A devices enter a burst mode to minimize switching loss. To help minimize audible noise in the system, the SOT26-packaged AP3103A controller has a minimum switching frequency setting of 20kHz, while a built-in frequency dithering function ensures a reduction in EMI emissions. In order to help increase system reliability, AP3103A controllers integrate a complete range of protection functions. Leading-Edge Blanking (LEB) of the current sensing and internal slope compensation are included, along with cycle-by-cycle current limit (OCP), VCC Over Voltage Protection (VOVP), and OLP protection.

Features

  • Very Low Start-up Current
  • Current Mode Control
  • Non-audible-noise Green-mode Control
  • Internal Slope Compensation
  • Soft Start During Startup Process
  • Frequency Fold Back for High Average Efficiency
  • Useful Pin Fault Protection:
    • SENSE Pin Floating
    • SENSE Pin Short to Ground
    • FB/Opto-coupler Open/Short
  • Secondary Winding Short Protection with FOCP
  • Soft Switching for Reducing EMI
  • VCC Maintain Mode
  • Comprehensive System Protection Feature:
    • VCC Over Voltage Protection (VOVP)
    • Over Load Protection (OLP)
  • Mini Size with Packages
  • Totally Lead-free & Fully RoHS Compliant
  • Halogen and Antimony Free."Green" Device

Applications

  • Switching AC-DC Adapter/Charger
  • ATX/BTX Auxiliary Power
  • Set-top Box (STB) Power Supply
  • Open Frame Switching Power Supply

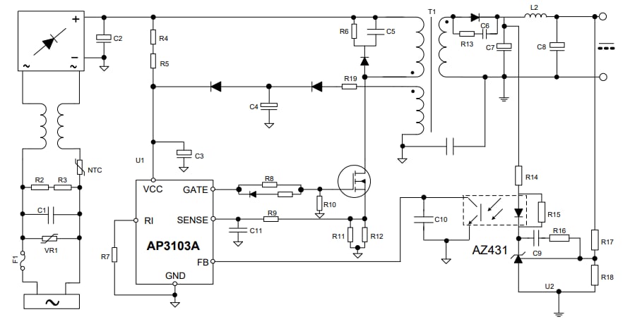
Typical Application Circuit

Application Circuit Diagram - Diodes Incorporated AP3103A AC/DC PWM Controller
Publicado: 2014-12-17 | Actualizado: 2020-12-21