Diodes Incorporated AL17150-10B High-Voltage Step-Down Switcher

Diodes Inc. AL17150-10B High-Voltage Step-Down Switcher is a universal high-voltage input step-down regulator that provides an accurate Constant Voltage (CV). The device also provides outstanding dynamic performance without requiring an optocoupler over the line and load regulation. Typical applications are offline low-power applications, including connected LED lighting power supply for microcontrollers and other IoT applications.

The AL17150-10B integrates a 500V/1A MOSFET, which allows it to use fewer external components and create a low Bill of Material (BOM) cost solution. The AL17150-10B can provide up to 300mA output current and lower than 50mW standby power, which is very suitable for IoT-connected lighting devices. The AL17150-10B achieves excellent regulation and high power efficiency.

The characteristics of max peak current and driving frequency vary as the load changes, which can improve efficiency performance at light loads and overall average efficiency. The AL17150-10B has rich protection features to enhance system safety and reliability. It has over-temperature protection, a VCC under-voltage lock function, output short protection, over-load protection, and open-loop protection.

Features

  • Universal 85 to 265VAC input range
  • 500V/1A internal MOSFET
  • ±4% tight VFB tolerance
  • Maximum 300mA rated output current
  • < 50mW with external bias no-load power consumption
  • Frequency modulation to suppress EMI
  • Under Voltage Lock Out (UVLO)
  • Output Short Protection (OSP)
  • Over Load Protection
  • Thermal Shutdown (TSD)
  • Fewer components
  • Low audible noise solution
  • SO-7 package
  • Lead-free & fully RoHS compliant
  • Halogen and antimony free "Green” device

Applications

  • IoT-connected lighting applications
  • Home appliance applications
  • Industrial controls
  • Standby and auxiliary

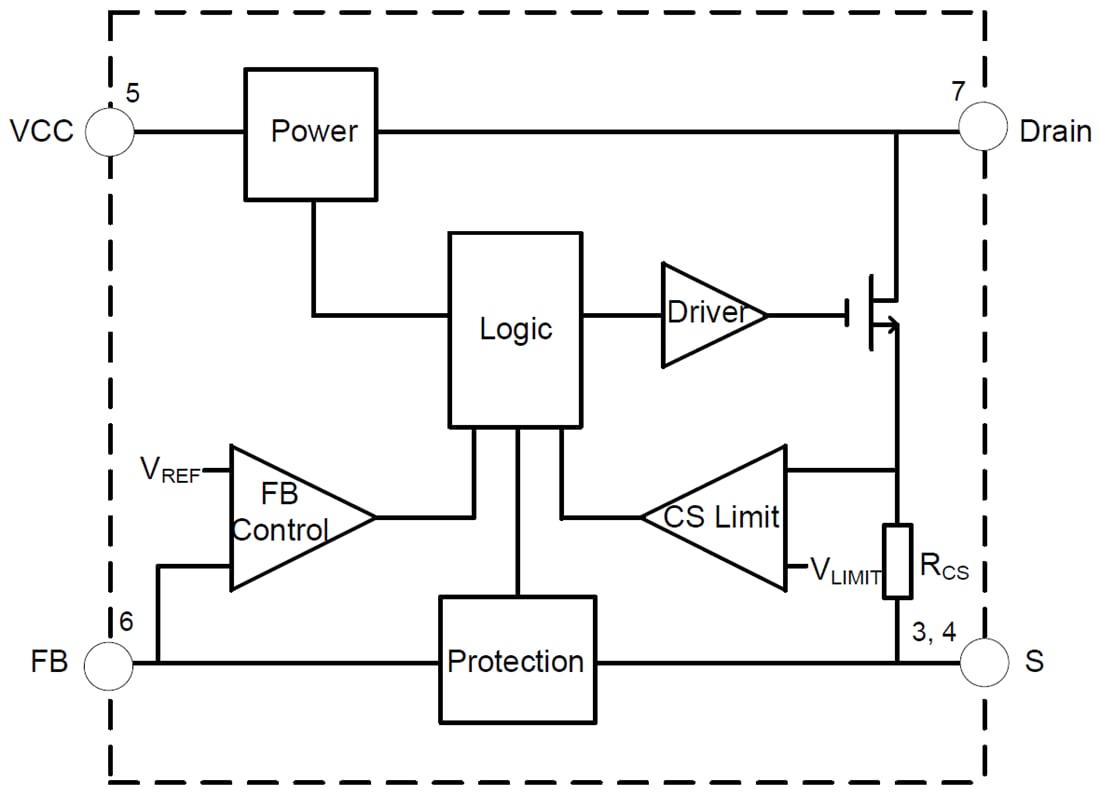
Functional Block Diagram

Block Diagram - Diodes Incorporated AL17150-10B High-Voltage Step-Down Switcher
Publicado: 2020-01-17 | Actualizado: 2025-03-20