CUI Inc Novum® NEB-N DC-DC Converters
CUI Novum® NEB-N Series DC-DC Converters are 1/8th brick intermediate bus converters housed in an industry standard 5-pin package. Power-optimizing firmware maximizes efficiency and provides peak performance. The fully regulated NEB-N modules are ideal for many small space applications with diverse loading conditions. The series has typical efficiencies as high as 95.2%, making it suitable for next-generation ICT (Information and Communication Technology) equipment. NEB-N is pin and function compatible with Architects of Modern Power™ (AMP Group) product standards.Features
- Pin and function compatible with Architects of Modern Power™ product standards
- Industry standard eighth-brick 58.4 x 22.7 x 10.2 mm (2.299 x 0.894 x 0.402 in)
- Industry-leading power density for telecom and datacom 129~147W / sq. in
- High efficiency 95.2% (typical) at half load, 12 Vout
- Fully regulated advanced bus converter from 36~75Vin
- 2250Vdc input to output isolation
- Fast feed-forward regulation to manage line transients
- Optional baseplate for high-temperature applications
- Droop load sharing with 10% current share accuracy
- 2.9 million hours MTBF
- ISO 9001/14001 certified supplier
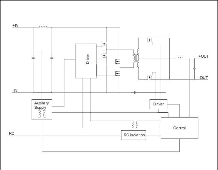
Application Circuit Diagram
Additional Resources
Product Registration
Publicado: 2015-02-23
| Actualizado: 2022-03-11
