Cincon CBM101S AC-DC Switching Brick Power Modules
Cincon CBM101S AC-DC Switching Brick Power Modules are 100W AC-DC brick power supplies with universal input, power-factor correction (PFC), and multiple voltage output options. The Cincon CBM101S AC-DC Switching Brick Power Modules offer high efficiency (up to 94.5%) along with over-voltage, high-temperature, and short-circuit protections. These AC-DC brick power modules provide <0.5W no load input power consumption and up to 120W for 5s peak power operation.
Features
- 90VAC to 264VAC universal input range
- Up to 94.5% efficiency
- Class I
- <0.5W no load input power consumption
- 120W for 5s peak power operation
- Approvals
- IEC/EN/UL 62368-1
- EN55032 and CISPR/FCC Class B
- 5000m operating altitude
- Continuous short-circuit, overvoltage, and overtemperature protection
- <8.5A low inrush current
- 17mm ultra-low-profile package
- Full load without a heat sink
- No fan required
- Built-in EMI filters, bulk capacitors, and output capacitors
- -40°C to +85°C operating temperature range
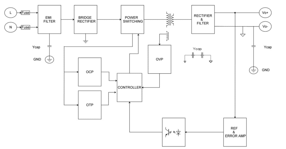
Block Diagram
Additional Resources
Publicado: 2022-10-17
| Actualizado: 2025-12-12
