Analog Devices Inc. MAX77597 Synchronous Buck Converter
Analog Devices MAX77597 36V, 300mA Synchronous Buck Converter is a small synchronous buck converter with integrated switches. The Analog Devices MAX77597 is designed to deliver up to 300mA with input voltages from 3.5V to 36V while using only 1.1μA quiescent current at no load (fixed-output version). The device can operate near dropout by running at 98% duty cycle, making it ideal for battery-powered applications. This synchronous buck converter offers a fixed 3.3V. Frequency is fixed at 1.7MHz, allowing small external components and reduced output ripple. The device offers both forced-PWM and skip modes of operation, with an ultra-low quiescent current of 1.1μA in skip mode. MAX77597 is available in a small (2mm x 2.5mm) 10-pin TDFN package and operates over a -40°C to +85°C temperature range.Features
- Flexible power for systems that require a wide input voltage range
- 3.5V to 36V VIN range
- Up to 300mA output current
- Fixed 3.3V, output voltage
- 98% (maximum) duty cycle operation with low dropout
- Operates from 5V, 12V, or 20V USB Type-C™ input power
- Operates from 2S, 3S, or 4S Li-Ion battery
- Minimizes power consumption and extends battery life
- 1.1μA quiescent current (3.3V fixed output voltage)
- 86% peak efficiency at 12VIN, 3.3VOUT
- Minimizes solution size
- 1.7MHz operating frequency
- Small 2.0mm x 2.5mm x 0.75mm 10-pin TDFN package
- Robust solution
- Short-circuit, thermal protections
- 6.67ms internal soft-start minimizes inrush current
- Current-mode control architecture
- Up to 42V input voltage tolerance
Applications
- Portable devices powered from 2s, 3s, or 4s Li+ batteries
- USB Type-C devices
- Point-of-Load (PoL) applications
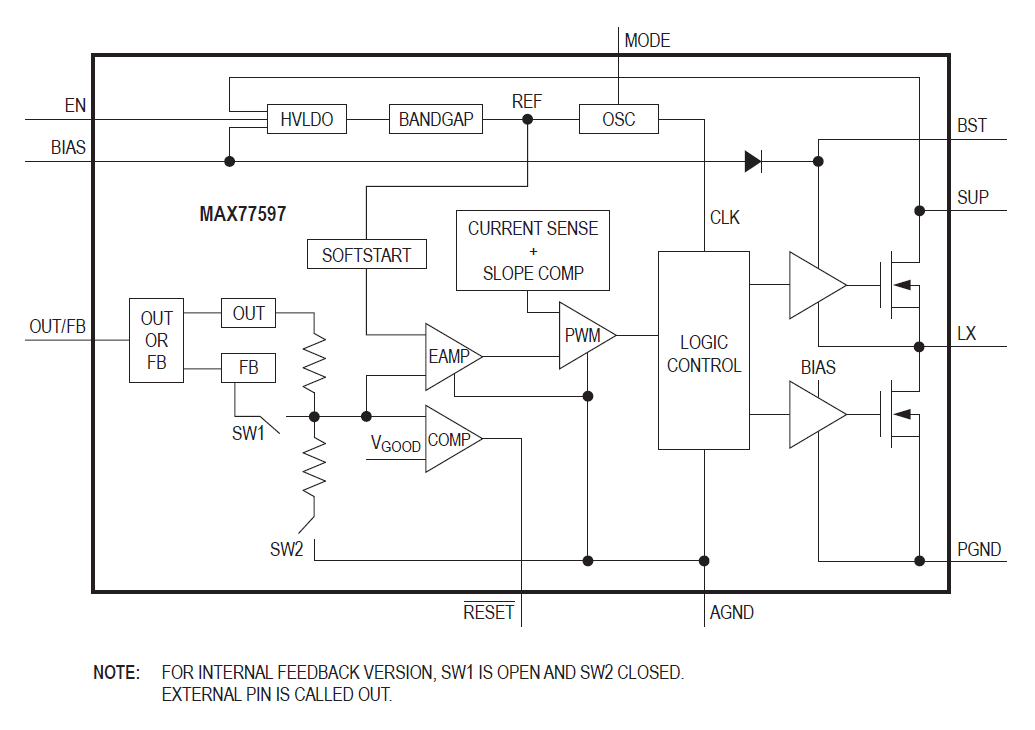
Block Diagram
Publicado: 2020-10-27
| Actualizado: 2024-07-17
