Analog Devices / Maxim Integrated MAX6079 Evaluation Kit

Analog Devices MAX6079 Evaluation Kit is a proven design to evaluate the MAX6079 low-noise precision ceramic voltage reference. The output voltage is set at 2.5V. The kit comes installed with a MAX6079ALA25+ in an 8-pin Ceramic Leadless Chip Carrier (LCC) package.

Features

  • Configurable for precision current source
  • Proven PCB layout
  • Fully assembled and tested

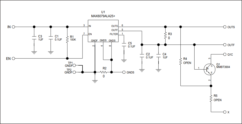
Schematic

Schematic - Analog Devices / Maxim Integrated MAX6079 Evaluation Kit
Publicado: 2019-03-04 | Actualizado: 2023-04-21