Analog Devices Inc. MAX25222 Automotive 4-Channel TFT-LCD Power IC

Analog Devices MAX25222 Automotive 4-Channel TFT-LCD Power IC provides symmetrical positive analog voltage (AVDD) and negative NAVDD supplies as well as VGON and VGOFF gate supplies. In addition, a VCOM buffer with output voltage range above and below ground and a temperature measurement block are integrated. The MAX25222 includes non-volatile memory so that the values of all outputs can be calibrated for the lifetime of the device, with a five-time maximum. Programming is carried out using the built-in I2C interface, which can also be used to read back diagnostic information. A stand-alone mode is available after the device has been programmed.

The MAX25222 integrates a temperature sensor interface block, which measures the temperature, optionally allowing the VCOM output voltage to be adjusted depending on the measured temperature. The device includes extensive diagnostics to aid in fulfilling the ASIL-B safety level.

Analog Devices MAX25222 is available in a 5mm x 5mm TQFN32 package and operates in the -40°C to +125°C temperature range.

Features

  • AECQ100 grade 1 qualified
  • Synchronous boost provides AVDD of 4.2V to 10.5V at up to 200mA
  • NAVDD inverter output at up to -200mA
  • 15mA VGON output (7.6V to 20.2V) from 3x regulated charge pump
  • VGOFF (-18.2V to -5.6V) from regulated charge pump at up to -15mA (charge-pump doubler)
  • Controlled sequencing during Power-On and Power-Off of all rails
  • +1.0V to -2.49V VCOM output range in 83mV steps
  • NTC input for temperature measurement / compensation
  • 420kHz/2.1MHz switching frequency with spread spectrum
  • I2C control/diagnostic interface with FLTB (interrupt) output
  • UV diagnostics on all outputs
  • OV diagnostics on all outputs
  • Bandgap reference out of range
  • Stuck FLTB pin
  • Communication parity check
  • VCOM DAC fault
  • Non-volatile output voltage settings on AVDD/ NAVDD, VGON, VGOFF, VCOM, and sequencing
  • Supports stand-alone operation mode after programming
  • -40°C to +125°C operating temperature range
  • Compact 5mm x 5mm TQFN32 package

Applications

  • Infotainment displays
  • Instrument clusters
  • Central information displays

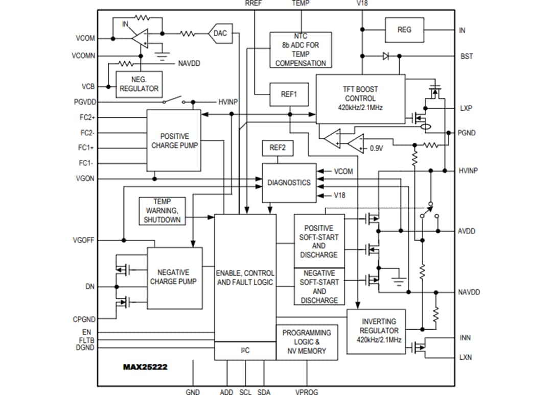
Block Diagram

Block Diagram - Analog Devices Inc. MAX25222 Automotive 4-Channel TFT-LCD Power IC

Typical Application Circuit

Application Circuit Diagram - Analog Devices Inc. MAX25222 Automotive 4-Channel TFT-LCD Power IC
Publicado: 2020-10-22 | Actualizado: 2024-07-12