Analog Devices / Maxim Integrated MAX20481 Automotive Power System Monitor
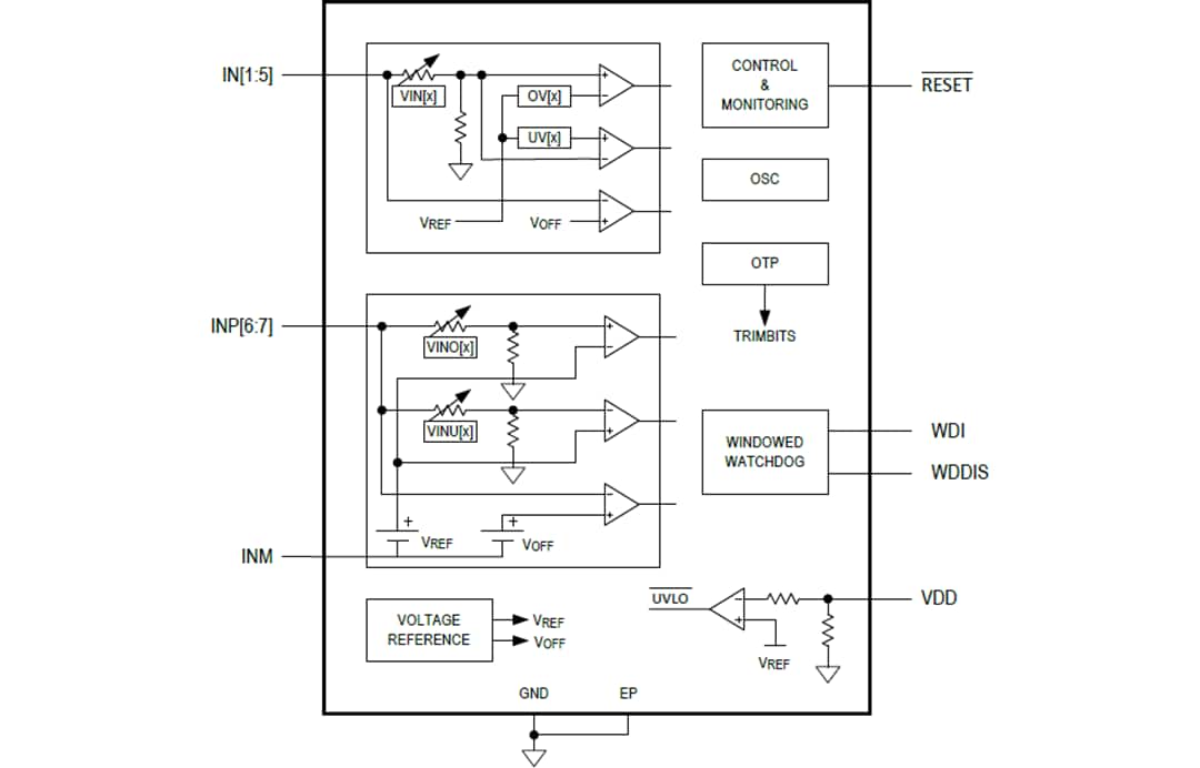
Analog Devices MAX20481 Automotive Power System Monitor is a complete ASIL-compliant power system SoC (System-on-a-Chip) with up to seven voltage monitor inputs. Each input has programmable OV/UV thresholds of between 2.5% and 10% with ±1% accuracy. Two of the inputs have a separate remote ground-sense input for use with high-current SoC supplies. The MAX20481 contains a factory-programmable windowed watchdog with digital input pins to refresh and disable the watchdog. The active-low RESET pin of the device can be set at the factory to assert under various conditions. The MAX20481 significantly reduces system size and component count while improving reliability compared to separate ICs or discrete components. The MAX20481 meets ASIL B reliability levels in a standalone application. The device is designed to operate from -40°C to +125°C ambient temperature.Analog Devices MAX20481 Power System Monitor is offered in a side-wettable TQFN16 package with an exposed pad for enhanced thermal performance. This device is AEC-Q100 qualified for use in automotive applications.
Features
- AEC-Q100 qualified
- ASIL-D compliant
- 2.35V to 5.50V operating supply voltage
- No external components required
- 150μA operating current
- Selectable 102.5% to 110% OV monitors
- Selectable 97.5% to 90% UV monitors
- ±1% accuracy
- 0.5% step size
- Five fixed-voltage monitoring inputs
- Two differential DVS tracking-voltage monitoring Inputs with remote-ground sense
- Windowed Watchdog with Disable pin for SoC programming
- Error-Correcting Code (ECC) on internal OTP
- Factory-programmable active-low RESET pin
- -40°C to +125°C operating temperature
- 3.0mm x 3.0mm side-wettable TQFN16 package with exposed pad
Applications
- Advanced Driver-Assistance Systems (ADAS)
- Autonomous driving processing systems
- Remote sensor modules
- Power system supervision and MCU/SoC monitoring
Block Diagram
Typical Application Circuit
Publicado: 2022-02-25
| Actualizado: 2023-04-17
