Analog Devices / Maxim Integrated MAX17687 Evaluation Kit

Analog Devices MAX17687 Evaluation Kit is a fully assembled and tested circuit board that demonstrates the performance of the MAX17687 high-efficiency, iso-buck DC-DC converter. This evaluation kit uses primary-side feedback to regulate the output voltage and operates over a wide input voltage range of 16V to 60V. The MAX17687 evaluation kit features isolated output programmed to 12V at 750mA, with 10% output voltage regulation.

Features

  • 16V to 60V input voltage range
  • 750mA continuous current @12V
  • EN/UVLO input
  • 200kHz switching frequency
  • Overcurrent protection
  • No optocoupler
  • Delivers up to 10W output power
  • Overtemperature protection
  • Proven PCB layout

Recommended Equipment

• One 15VDC to 60VDC, 1A power supply
• One resistive load 750mA sink capacity
• Two Digital Multimeters (DMM)

PCB Layout

Mechanical Drawing - Analog Devices / Maxim Integrated MAX17687 Evaluation Kit

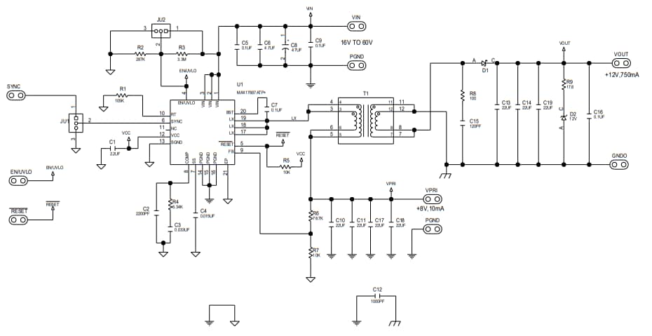
Schematic Diagram

Schematic - Analog Devices / Maxim Integrated MAX17687 Evaluation Kit
Publicado: 2019-05-27 | Actualizado: 2023-04-17