Analog Devices Inc. MAX16923 Automotive Display PMICs

Analog Devices Inc. MAX16923 Automotive Display PMICs are 4-channel power-management ICs designed to accommodate the main rails used in modern automotive TFT displays. The MAX16923 integrates a high-voltage Buck converter that transforms battery voltages into a 5.0V or 3.3V intermediate rail. In addition, a high-voltage, always-on, low-quiescent-current linear regulator supplies power at 3.3V. The low-voltage section comprises a fully-integrated DC-DC converter and an LDO running off the intermediate rail. In addition, an integrated watchdog timer guards against runaway code.

The MAX16923 features a single START control pin, which initiates the start-up sequence, thereby simplifying device control. The external MOSFET control block of the MAX16923 allows battery voltage to be switched to a downstream device, such as a backlight boost converter.

The MAX16923 can be used with the MAX20069 Automotive Backlight Driver to provide a two-chip solution to all automotive display power-supply requirements.

The MAX16923 PMIC is available in a compact TQFN package and operates in the -40°C to +105°C temperature range.

Features

  • Automotive CISPR25 Class 5 compliant
  • High integration
    • Complete display power solution from automotive battery
    • 1x high-voltage 2.1A Buck converter (5V or 3.3V)
    • 1x high-voltage 100mA low-IQ linear regulator (3.3V)
    • 1x low-voltage 1.6A buck converter (3.3V, 1.8V, 1.2V, or 1.1V)
    • 1x low-voltage linear regulator (3.3V, 1.8V, 1.5V, or 1.0V)
    • Power-Good outputs
  • Integrated watchdog timer
  • Robust and low EMI
    • Programmable switching frequency
    • Internal spread-spectrum oscillator
    • Slew-rate controlled switching
    • Thermal shutdown protection
  • -40°C to +105°C operating temperature range
  • Compact TQFN20 package, 4mm x 4mm dimensions

Applications

  • Central information displays
  • Infotainment displays
  • Instrument clusters

Videos

Block Diagram

Block Diagram - Analog Devices Inc. MAX16923 Automotive Display PMICs

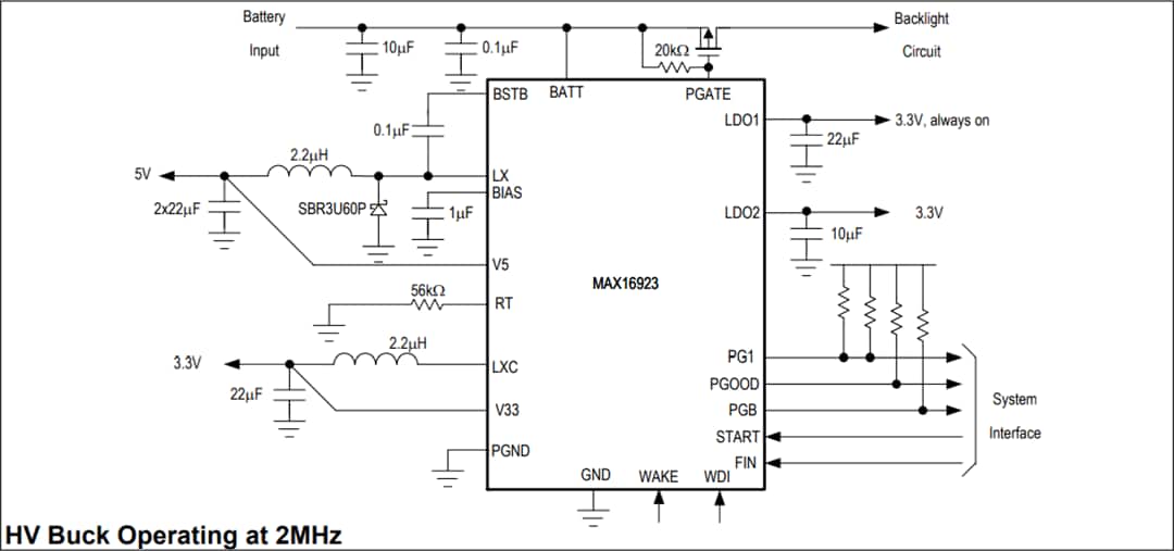
Typical Application Circuit (2MHz)

Application Circuit Diagram - Analog Devices Inc. MAX16923 Automotive Display PMICs

Typical Application Circuit (400KHz)

Application Circuit Diagram - Analog Devices Inc. MAX16923 Automotive Display PMICs
Publicado: 2020-02-06 | Actualizado: 2024-04-19