Analog Devices / Maxim Integrated MAX15090B & MAX15090C Hot-Swap ICs
Analog Devices MAX15090B and MAX15090C Hot-Swap ICs are integrated solutions for hot-swap applications requiring the safe insertion and removal of circuit line cards from a live backplane. The MAX15090B and MAX15090C integrate a hot-swap controller, 6mΩ power MOSFET, and electronic circuit-breaker protection in a single package. Each of these devices integrates an accurate current-sense circuitry and provides 220µA/A of proportional output current. The MAX15090B and MAX15090C are designed for the protection of 2.7V to 18.0V supply voltages. These devices implement a foldback current limit during startup to control inrush current lowering di/dt and keep the MOSFET operating under safe operating area (SOA) conditions. After the startup cycle is complete, on-chip comparators provide VariableSpeed and BiLevel™ protection against short-circuit and overcurrent faults and immunity against system noise and load transients. The load is disconnected in the event of a fault condition. Analog Devices MAX15090B and MAX15090C Hot-Swap ICs are available in a 28-bump Wafer-Level Package (WLP) and are rated over the -40°C to +85°C temperature range.Features
- Integration Reduces Solution size for blade servers and other space-constrained designs
- Integrated 6mΩ (typical) internal power MOSFET overvoltage protection
- Power-good and fault outputs
- Programmable undervoltage lockout
- Current reporting without the need for external RSENSE
- Thermal protection
- Flexibility enables use in many unique designs
- 2.7V to 18V operating voltage range
- Adjustable circuit-breaker current/current-limit threshold
- Programmable slew-rate control
- Variable-speed circuit-breaker response
- Latchoff or automatic retry options
- Safety features ensure accurate, robust protection
- 12A (max) load current capability
- ±10% circuit-breaker threshold accuracy
- Inrush current regulated at startup with foldback
- Implementation for di/dt control
- IN-to-OUT short-circuit detection
- Package
- -40°C to +85°C operating temperature range
- 2.07mm x 3.53mm WLP-28
Applications
- Disk drive power
- Industrial
- RAID systems
- Server I/O cards
- Storage bridge bay
Videos
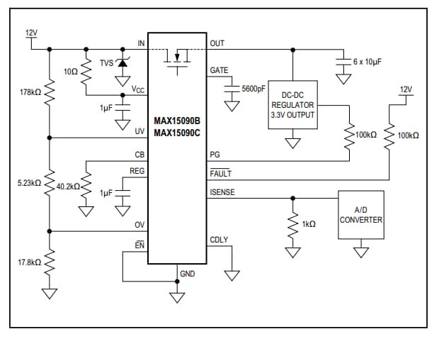
Application Circuit
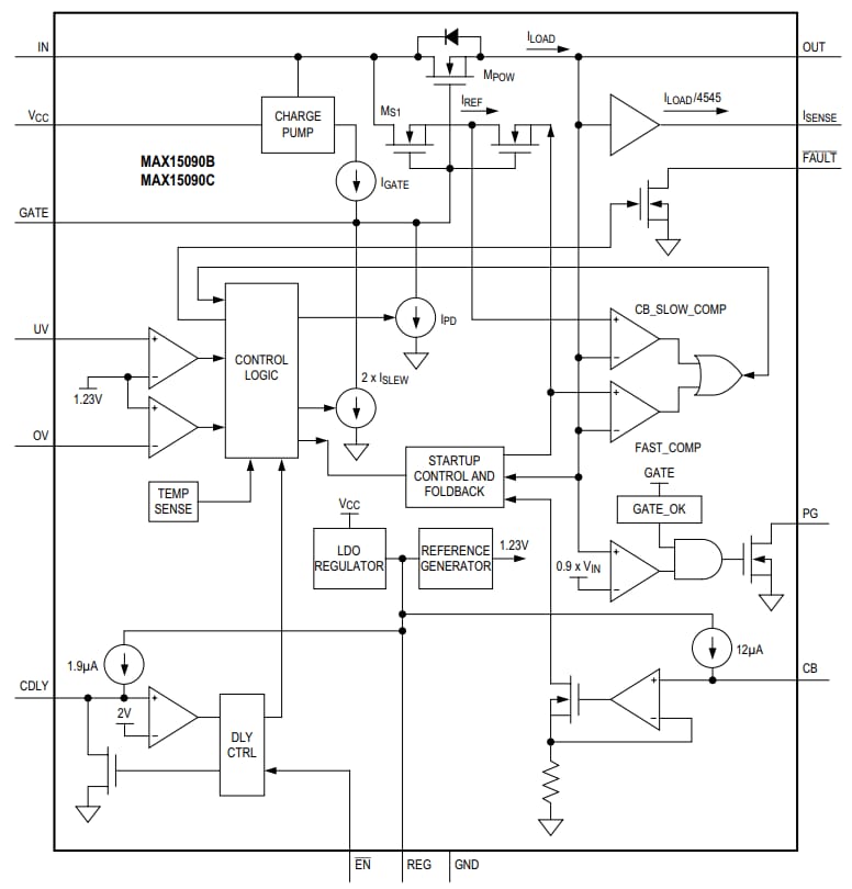
Block Diagram
Publicado: 2016-06-01
| Actualizado: 2023-04-13
