Analog Devices Inc. SCP-LT3094-EVALZ Evaluation Board

Analog Devices Inc. SCP-LT3094-EVALZ Evaluation Board is designed to evaluate the LT3094 IC, a negative Low Dropout (LDO) regulator. The LT3094 regulator is an LDO regulator that offers ultralow noise and ultrahigh Power Supply Rejection Ratio (PSRR). This SCP-LT3094-EVALZ board operates from -3.8V to -20V input voltage range, -19.5 output voltage, and provides 500mA output current. The SCP-LT3094-EVALZ board easily plugs into other SCP boards to form a complete signal chain power system that enables a fast evaluation of low-power signal chains.

Features

  • -3.8V to -20V input voltage range
  • 500mA output current
  • -19.5 output voltage

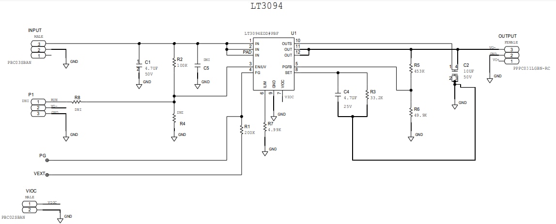
Schematic Diagram

Schematic - Analog Devices Inc. SCP-LT3094-EVALZ Evaluation Board
Publicado: 2021-03-10 | Actualizado: 2022-03-11