Analog Devices Inc. MAX15159 Multiphase Boost/Flyback Controllers

Analog Devices Inc. MAX15159 Multiphase Boost/Flyback Controllers are high-voltage devices with enhanced low-side MOSFET gate driver capability supporting 120kHz to 1MHz switching frequencies. MAX15159 supports single-phase or dual-phase boost/flyback configurations. Two devices can be stacked up for triple-phase or quad-phase operation. The output voltage can be dynamically set through a 1.5V to 2.2V reference input (REFIN) for modular design support. The switching frequency is controlled by an external resistor setting the internal oscillator or by synchronizing the regulator to an external clock.

Features

  • Wide operating range
    • 8V to 120V input voltage range for boost and flyback configurations, -8V to -120V input voltage range for inverting buck-boost configurations
    • Single-/dual-/triple-/quad-phase operation
    • 120kHz to 1MHz switching frequency range
    • -40ºC to +125ºC temperature range
  • Robust fault protection improves reliability
    • Adjustable input undervoltage lockout (UVLO)
    • Adjustable cycle-by-cycle peak current limit and fast overcurrent protection (OCP)
    • Thermal shutdown
  • Integration reduces design footprint
    • Feedback sample and hold to support no-opto feedback in an isolated flyback converter
    • Low-side MOSFET driver integrated
    • Multiphase synchronization and interleaved operation
    • Active phase current balance control

Applications

  • Communications
  • Industrial
  • Multiphase flyback
  • IEEE802.3bt powered devices

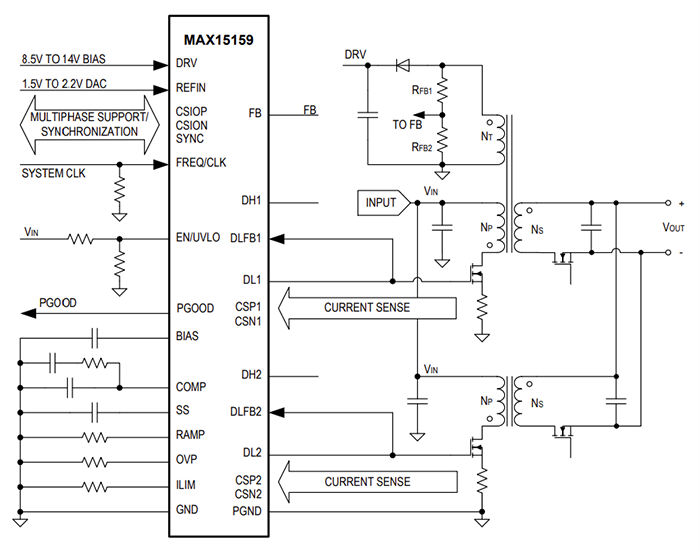
Simplified Application Diagram

Application Circuit Diagram - Analog Devices Inc. MAX15159 Multiphase Boost/Flyback Controllers
Publicado: 2024-02-27 | Actualizado: 2024-03-12