Analog Devices Inc. LTC7066 150V Half-Bridge Driver

Analog Devices LTC7066 150V Half-Bridge Driver drives two N-Channel MOSFETs in a half-bridge configuration with supply voltages up to 140V. Both high- and low-side drivers can drive the MOSFETs with a different ground reference, providing excellent noise and transient immunity.

The Analog Devices LTC7066 powerful 0.8Ω pull-down and 1.5Ω pull-up MOSFET drivers allow the use of large gate capacitance high voltage MOSFETs. Additional features include UVLO, TTL/CMOS compatible inputs, adjustable turn-on/-off delays, and shoot-through protection.

Features

  • Unique symmetric floating gate driver architecture
  • High noise immunity, tolerates ±10V ground difference
  • 140V maximum input voltage independent of IC supply voltage VCC
  • 5V to 14V VCC operating voltage
  • 4V to 14V gate driver voltage
  • 0.8Ω pull-down, 1.5Ω pull-up for fast turn-on/off
  • Adaptive shoot-through protection
  • Adjustable dead time
  • TTL/CMOS compatible input
  • VCC UVLO/OVLO and floating supplies UVLO
  • Drives dual N-Channel MOSFETs
  • Open-drain fault indicator (VCC UVLO/OVLO, gate driver UVLO, and thermal shutdown)
  • Available in thermally enhanced 12-lead MSOP
  • AEC-Q100 qualified for automotive applications

Applications

  • Automotive and industrial power systems
  • Telecommunication power systems
  • Half-bridge and full-bridge converters

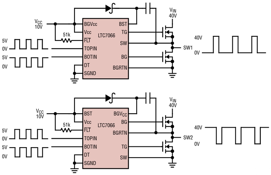
Typical Application

Application Circuit Diagram - Analog Devices Inc. LTC7066 150V Half-Bridge Driver
Publicado: 2023-05-16 | Actualizado: 2025-01-02