Analog Devices Inc. LTC3307A/B Step-Down Silent Switcher™ Devices
Analog Devices Inc. LTC3307A/B Step-Down Silent Switcher™ Devices are small, high efficiency, low noise, monolithic synchronous 3A step-down DC-DC converters operating from a 2.25V to 5.5V input supply. The series achieves a fast transient response with small external components by using constant frequency, peak current mode control at switching frequencies up to 3MHz, and minimum on-time as low as 22ns. The LTC3307A/B architecture also minimizes EMI emissions. The modules operate in forced continuous or pulse skip mode for low noise, or low-ripple burst mode operation for high efficiency at light loads, ideal for battery-powered systems. The ICs regulate output voltages as low as 500mV. Other features include output overvoltage/short-circuit protection, thermal shutdown, clock synchronization, and up to 100% duty cycle operation for low dropout. Analog Devices LTC3307A/B Step-Down Silent Switcher Devices have a 2mm x 2mm x 0.74mm LQFN package, with an exposed pad for low thermal resistance.Features
- High efficiency with 8mΩ NMOS, 31mΩ PMOS
- Programmable frequency to 3MHz, tiny inductor and capacitors
- Peak current mode control
- 22ns minimum on-time
- Wide bandwidth
- Fast transient response
- Silent Switcher architecture for ultra-low EMI emissions
- Low ripple burst mode operation with IQ of 40µA
- Safely Tolerates Inductor Saturation in Overload
- 2.25V to 5.5V VIN range
- ±1% over temperature range VOUT accuracy
- Precision 400mV enable threshold
- 1µA shutdown current
- Internal compensation and soft start
- Power good output
- Thermally enhanced 2mm x 2mm LQFN package
Applications
- Distributed DC power systems (POL)
- Optical networking
- Servers
- Telecom
- Automotive
- Industrial
- Communications
- FPGA, ASIC, µP core supplies
Typical Application Circuit
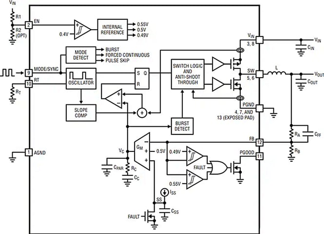
Block Diagram
Publicado: 2019-10-09
| Actualizado: 2024-03-07
