Analog Devices Inc. LT384x Synchronous Regulator Controllers

Analog Devices Inc. LT384x Synchronous Regulator Controllers are high voltage step-down controllers capable of operating from a 2.5V to 60V supply. The LT384x has low quiescent current. When configured for user-selectable Burst Mode operation, the current helps extend run time in battery-powered systems by increasing efficiency at light loads. The LT384x from Analog Devices uses a constant frequency, current-mode architecture. High current applications are possible with large N-channel gate drivers capable of driving multiple low RDS(ON) MOSFETs.

Features

  • 2.5V to 60V wide input range
  • Integrated Buck-Boost supply for 7.5V MOSFET
  • Gate drive
  • Programmable constant-current operation with current monitor output
  • 75μA, 12VIN to 3.3VOUT low IQ
  • Selectable low output ripple Burst Mode® operation
  • VOUT up to 60V
  • 50kHz to 1MHz adjustable and synchronizable 
  • Internal OVLO protects against input transients up to 80V
  • Accurate input overvoltage and undervoltage threshold
  • Programmable soft-start with voltage tracking
  • Power good and output OVP
  • Package Options
    • PDIP-16
    • QFN-38
    • TSSOP-16
    • TSSOP-28
  • RoHS compliant

Applications

  • Automotive supplies
  • Industrial systems
  • Distributed DC power systems

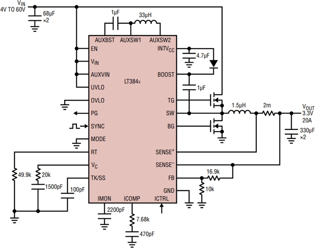
Typical Application Circuit

Application Circuit Diagram - Analog Devices Inc. LT384x Synchronous Regulator Controllers
Publicado: 2017-05-19 | Actualizado: 2022-04-13