Analog Devices Inc. EVAL-CN0270-EB1Z Board

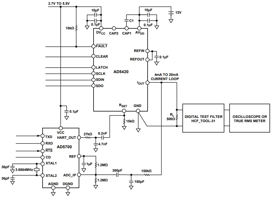
Analog Devices EVAL-CN0270-EB1Z helps designers develop a complete 4mA to 20mA HART solution. EVAL-CN0270-EB1Z combines the industry's lowest power and smallest footprint HART-compliant modem, the AD5700, AD5420 16-bit DAC, and a UART interface to deliver HART-capable 4mA to 20mA current output. If an 0.5% precision internal oscillator is required, designers can integrate the AD5700-1 Low Power HART® modem. Using the EVAL-CN0270-EB1Z, designers can form a complete 4mA to 20mA HART solution such as those used in line-powered transmitter applications in which a variety of input signals (RTD, TC, and ohm) are converted into a scalable 4mA to 20mA analog output signal. The EVAL-CN0270-EB1Z package includes the EVAL-CN0270-EB1Z includes the J-Link OB emulator (USB-SWD/UART-EMUZ) to connect to a PC running the evaluation software.

Required Equipment

  • CN-0270 evaluation board (EVAL-CN0270-EB1Z)
  • CN-0270 evaluation board software
  • J-Link OB emulator (USB-SWD/UART-EMUZ) included with EVAL-CN0270-EB1Z
  • PC running Windows® XP or higher with USB port
  • 10.8V to 36V power supply
  • Digital test filter (HCF_TOOL-31 available from the HART Communication Foundation)
  • Load resistor, 500Ω
  • Oscilloscope, Tektronix DS1012B or equivalent

Circuit Note

Analog Devices Inc. EVAL-CN0270-EB1Z Board
Publicado: 2015-06-03 | Actualizado: 2022-03-11