Analog Devices Inc. EVAL-ADG5421FEBZ Evaluation Board

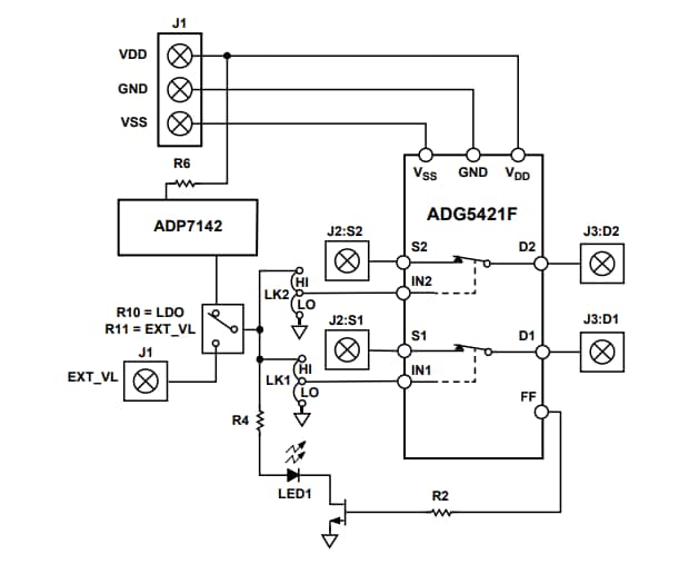
Analog Devices Inc. EVAL-ADG5421FEBZ Evaluation Board allows users to evaluate the ADG5421F. The ADG5421F is a Dual SPST Switch that features overvoltage protection, power-off protection, and overvoltage detection on the source pins. The ADG5421F is soldered to the center of the EVAL-ADG5421FEBZ Evaluation Board, and 2-wire screw terminals are provided to connect to each of the source and drain pins. Three screw terminals are used to power the device, with a fourth terminal used to provide a user-defined digital voltage to supply the LED, which is mounted to provide a visual indication of the fault status of the switch.

Features

  • Supply voltages
  • ±5V to ±22V Dual supply
  • 8V to 44V Single supply
  • Protected against overvoltage on the source pins
  • Signal voltages up to −60V and +60V
  • LED for visual overvoltage indication
  • Parallel interface compatible with 1.8V logic

Required Equipment

  • DC voltage source
    • ±5V to ±22V for dual supply
    • 8V to 44V for single supply
  • 5V Optional digital voltage source
  • Analog signal source
  • Method to measure voltage, such as a digital multimeter (DMM)

SETUP

Analog Devices Inc. EVAL-ADG5421FEBZ Evaluation Board

Block Diagram

Block Diagram - Analog Devices Inc. EVAL-ADG5421FEBZ Evaluation Board
Publicado: 2021-06-18 | Actualizado: 2022-03-11