Analog Devices Inc. EVAL-ADAQ23876FMCZ Evaluation Board

Analog Devices Inc. EVAL-ADAQ23876FMCZ Evaluation Board allows for a simplified evaluation of the ADAQ23876 15MSPS, 16-bit, high speed, precision μModule® data acquisition solutions. ADAQ23876 16-Bit Data Acquisition Solution is a Precision, high-speed μModule® that reduces the development cycle of precision measurement systems. The EVAL-ADAQ23876FMCZ is a versatile tool for a variety of applications and demonstrates the performance of the ADAQ23876 μModules.

The ADI EVAL-ADAQ23876FMCZ Evaluation Board interfaces with a high-speed system demonstration platform (SDP), the SDP-H1 (EVAL-SDP-CH1Z), using a 160-pin connector.

Features

  • ADAQ23876 15 MSPS, 16-bit μModule evaluation board
  • Versatile analog signal conditioning circuitry
  • On-board reference, LDO, and power supply circuits
  • PC software for control and data analysis of time and frequency domain
  • System demonstration platform-compatible (SDP-H1)

Required Equipment

  • PC running Windows® 10 or higher
  • SDP-H1 (EVAL-SDP-CH1Z) controller board
  • Low noise, precision signal source (such as the SYS-2700 series)
  • Standard USB A to USB mini-B
  • Band-pass filter suitable for 18-bit testing (value based on signal frequency)

Software

  • Required
    • ADAQ23876 or ADAQ23878 ACE plugin
    • SDP-H1 driver

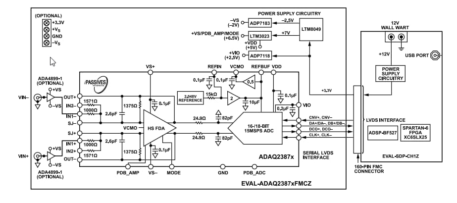
Block Diagram

Block Diagram - Analog Devices Inc. EVAL-ADAQ23876FMCZ Evaluation Board

Front Overview

Analog Devices Inc. EVAL-ADAQ23876FMCZ Evaluation Board

Back Overview

Analog Devices Inc. EVAL-ADAQ23876FMCZ Evaluation Board
Publicado: 2022-04-24 | Actualizado: 2022-06-29