Analog Devices Inc. DC2779A Evaluation Board

Analog Devices Inc. DC2779A Evaluation Board is designed to evaluate the LT8644S synchronous step-down regulator. This evaluation board operates from 2.7V to 8V input voltage range, 1.2V maximum output voltage, 2MHz default switching frequency, and 90.2% efficiency. The DC2779A evaluation board features an EMI filter that can be included by applying the input voltage at the VEMI terminal.

Features

  • Includes grounded SYNC/MODE pin by default for low ripple burst mode operation
  • Easy to set up
  • Includes EMI filter

Specifications

  • 2.7V to 8V input supply voltage range
  • 1.18V to 1.22V output voltage range
  • 2MHz typical switching frequency
  • 90.2% efficiency

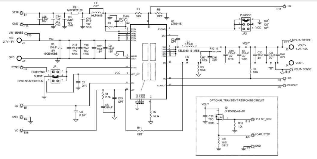
Schematic Diagram

Schematic - Analog Devices Inc. DC2779A Evaluation Board
Publicado: 2022-01-21 | Actualizado: 2022-03-11