Analog Devices Inc. ADL7078-EVALZ Evaluation Board
Analog Devices ADL7078-EVALZ Evaluation Board is a 2-layer printed circuit board (PCB) fabricated from 10mil thick, Rogers 4350B, and copper clad. The ADL7078-EVALZ RFIN and RFOUT ports are populated with 2.9mm female coaxial connectors, and the affiliated RF traces have a 50Ω characteristic impedance. The ADI ADL7078-EVALZ is engineered with components ideal for use over the entire -40°C to +85°C operating temperature range.Features
- Evaluates the ADL7078 high survivability, low noise amplifier, 1GHz to 20GHz
- End launch, 2.9mm RF connectors
- Through calibration path (depopulated)
Required Equipment
- RF signal generator
- RF spectrum analyzer
- RF network analyzer
- 5V, 500mA power supply
Operating Block Diagram
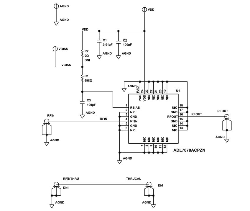
Schematic
Layout
Publicado: 2023-12-15
| Actualizado: 2024-01-08
