Analog Devices Inc. AD5204 & AD5206 Digital Potentiometers

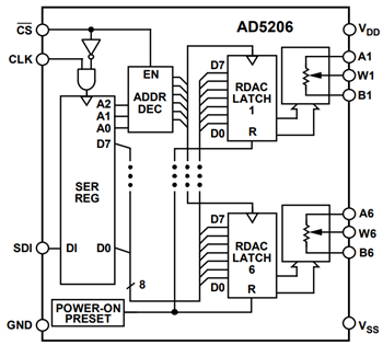
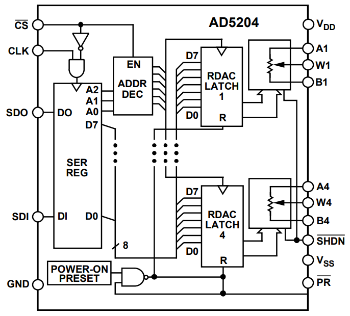
Analog Devices AD5204 (4-Channel) and AD5206 (6-Channel) Digital Potentiometers are 256-position digitally controlled variable resistor devices. Potentiometers are three-terminal resistors with sliding or rotating contacts that form an adjustable voltage divider. If two terminals are used (one end and the wiper), the potentiometer acts as a variable resistor. Each channel of the Analog Devices AD5204/AD5206 devices contains a fixed resistor with a wiper contact that taps the fixed resistor value at a point determined by a digital code loaded into the SPI-compatible serial-input register. The devices are used in mechanical potentiometer replacement, programmable filters, delays and time constants, and line impedance matching. The devices are designed for PCB mounts.

Features

  • 256 positions
  • 10kΩ, 50kΩ, 100kΩ terminal resistance
  • 3-wire SPI-compatible serial data input
  • +2.7V to +5.5V single-supply operation; ±2.7V dual-supply
  • 700PPM (parts per million)/°C temperature coefficient
  • 12uA operating supply current
  • -40°C to +85°C operating temperature range

Applications

  • Mechanical potentiometer replacement
  • Instrumentation: gain, offset adjustment
  • Programmable voltage-to-current conversion
  • Programmable filters, delays, time constants
  • Line impedance matching

Functional Block Diagrams

Publicado: 2019-06-26 | Actualizado: 2024-03-19