Analog Devices Inc. MAX20010x Step-Down Converters

Analog Devices Inc. MAX20010x Step-Down Converters operate with a 3.0V to 5.5V input voltage range and provide a 0.5V to 1.5875V output voltage range. The wide input/output voltage range and the ability to provide up to 6A load current make these ICs ideal for onboard point-of-load and post-regulation applications. The MAX20010C, MAX20010D, and MAX20010E achieve ±2% output error over load, line, and temperature ranges. The MAX20010D/MAX20010E offers improved transient responses.

The ICs feature a 2.2MHz fixed-frequency PWM mode for better noise immunity and load-transient response, and a pulse-frequency modulation mode (skip) for increased efficiency during light-load operation. The 2.2MHz frequency operation allows the use of all-ceramic capacitors and minimizes the solution footprint. The programmable spread-spectrum frequency modulation minimizes radiated electromagnetic emissions. Integrated low RDS(ON) switches improve efficiency at heavy loads and make the layout a much simpler task with respect to discrete solutions.

The ICs are offered with factory-preset output voltages. An I2C interface supports dynamic voltage adjustment with programmable slew rates. Other features include programmable soft-start, overcurrent, and overtemperature protection.

Features

  • Fully integrated, synchronous 6A DC-DC converters enable small solution sizes, 3.0V to 5.5V operating supply voltage
  • High-precision voltage regulator for application processors
    • ±2% output-voltage accuracy
    • Differential remote voltage sensing
    • I2C-controlled output voltage of 0.5V to 1.27V in 10mV steps, or 0.625V to 1.5875V in 12.5mV steps
    • Excellent load-transient performance
  • Low-noise feature reduces EMI
    • 2.2MHz operation
    • Spread-spectrum option
    • Frequency-synchronization input/output
    • Current mode, forced-PWM, and skip operation
  • Robust for the automotive environment
    • PGOOD output
    • Over-temperature and short-circuit protection
    • -40°C to +125°C operating temperature range
    • TQFN-EP-20 package (4mm × 4mm)
    • AEC-Q100 qualified

Applications

  • Automotive Point-of-Load (PoL) applications 
  • Distributed DC power systems
  • Navigation and radio head units

Typical Application Circuit

Application Circuit Diagram - Analog Devices Inc. MAX20010x Step-Down Converters

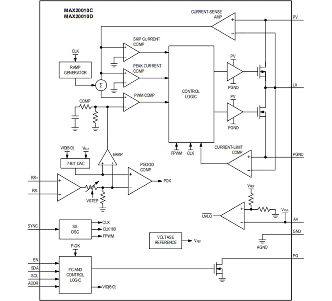
Block Diagram

Block Diagram - Analog Devices Inc. MAX20010x Step-Down Converters
Publicado: 2020-04-13 | Actualizado: 2024-05-08